IB-Anchor-ETF项目
什么是 ETF
简单的说,一个 ETF 包含了多种不同的资产,这些资产在 ETF 中权重不同,ETF 的价格会随着这些资产价格的变动而变化
ETF(Exchange-Traded Fund,交易型开放式指数基金)是一种在证券交易所上市交易的投资基金,它的结构结合了传统的股票和共同基金的特点。ETF 的目标是追踪某个特定指数(如标普500、纳斯达克指数等),通过持有该指数中的所有或一部分成分股,或者其他金融工具(如债券、大宗商品等),为投资者提供与该指数表现相匹配的回报
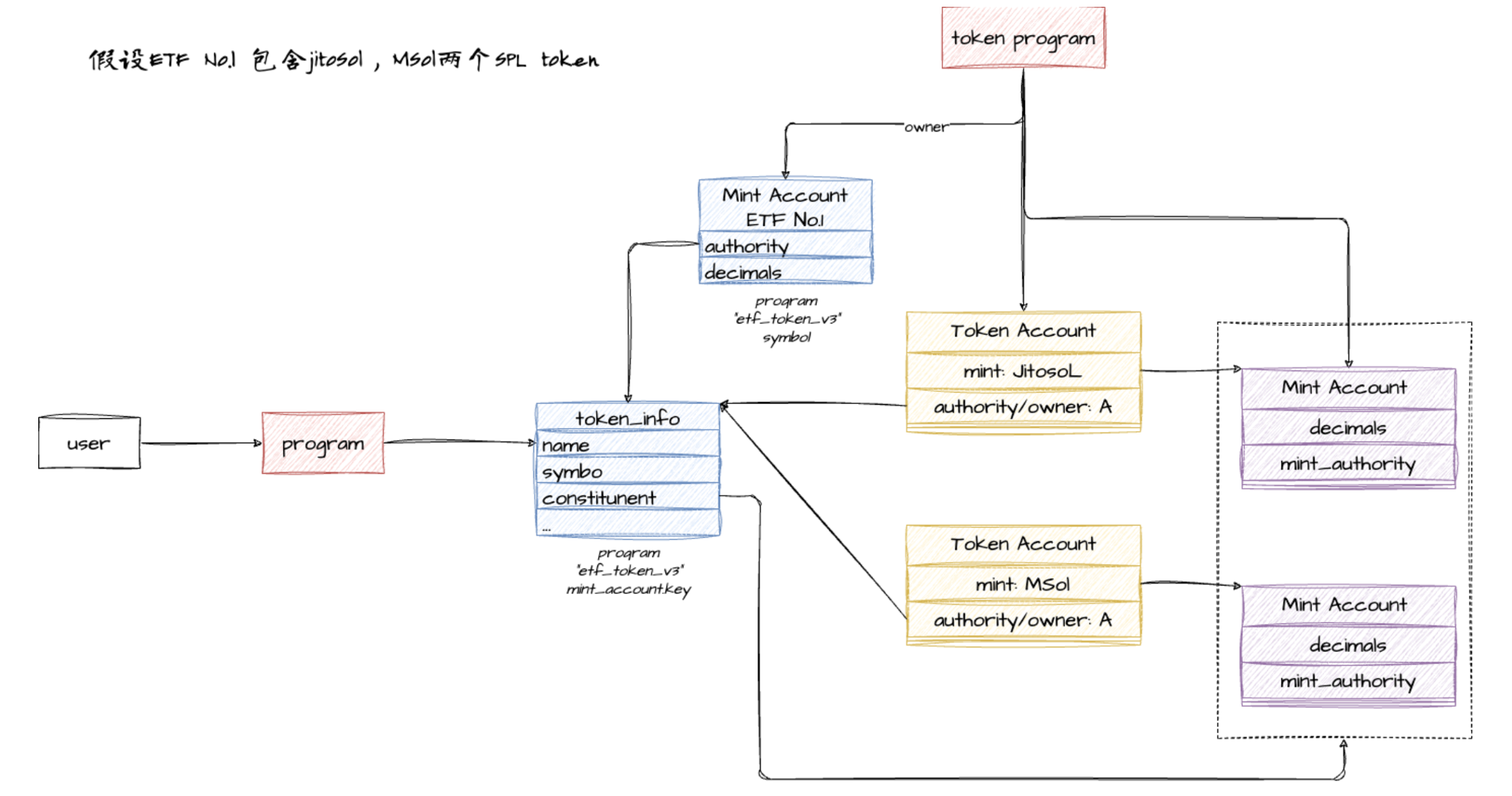
ETF 的账户结构

创建一个全栈项目
1 | npx create-solana-dapp@latest |
创建 ETF
方案一:将ETF包含的资产从指令参数传入
优点
- 实现简单
缺点
- 无法校验 spl-token 的约束
- 合约无法同步创建各 token 的 associated address
1 |
|
方案二:将 ETF 包含的资产从账户传入
优点
- 可以校验 spl-token 的约束
- 合约同步创建各 token 的 associated address
缺点
- 实现复杂
1 | pub fn create_etf( |
购买 ETF
基本思路
以 ETF No.1 为例,ETF No.1 包含 jitoSOL 和 mSOL,权重为 20%、80%
当前价格:
- 1 JitoSOL = 1.16 SOL
- 1 mSOL = 1.25 SOL
用户当前持有 SOL,计划购买 ETF No.1 100份,需要花费
100*20%*1.16 + 100*80%*1.25 = 123.2 SOL
方案一:前端 swap
- 【用户】通过 ray 或者 okx 等平台将 123.2 SOL 换出 80 mSOL 和 20 JitoSOL
- 【用户】【Transfer】JitoSOL 20份 和 mSOL 80份 到【合约】
- 【合约】【Mint】100份 ETF No.1 给【用户】
方案二:合约 swap
- 【用户】【Transfer】123.2 SOL 到【合约】
- 【合约】通过 ray 或者 okx 等平台将 123.2 SOL 换出 80 mSOL 和 20 JitoSOL
- 【合约】【Mint】100份 ETF No.1 给【用户】
赎回 ETF
以 ETF No.1 为例,ETF No.1 包含 jitoSOL 和 mSOL,权重为 20%、80%
当前价格:
- 1 JitoSOL = 1.06 SOL
- 1 mSOL = 1.35 SOL
用户当前持有 100 ETF No.1,计划卖出 ETF No.1 100份,获得
100*20%*1.06 + 100*80%*1.35 = 129.2 SOL
方案:
- 【用户】【Burn】100份 ETF No.1
- 【合约】【Transfer】 JitoSOL 20份 和 mSOL 80份 到【用户】
- 【用户】通过 ray 或者 okx 等平台将 80 mSOL 和 20 JitoSOL 换出 129.2 SOL
- Title: IB-Anchor-ETF项目
- Author: Gabrielle
- Created at : 2025-07-26 17:42:49
- Updated at : 2025-07-31 22:37:27
- Link: https://zoella-w.github.io/2025/07/26/97-IB-Anchor-ETF项目/
- License: This work is licensed under CC BY-NC-SA 4.0.